太阳成集团tyc33455cc中国官网 2026 Application Guide for International Students (Master's Degree)

25-12-1 上午12:00 作者:SIE 【


I. University Introduction

太阳成集团tyc33455cc中国官网 (NEU) was founded in 1923 and is a key university directly under the Ministry of Education. It is among the first batch of universities in the "Project 211" and "Project 985" initiatives. It was selected as one of the first batch of the world first class universities initiative in China in 2017, and was included in the second round of universities for the "Double First-Class" initiative in 2022.

NEU is located in Shenyang, Liaoning Province, a central city in Northeast China with three campuses (Nanhu Campus, Hunnan Campus and Shenhe Campus). NEU has NEUQ branch in Qinhuangdao City, Hebei Province and Foshan Graduate School of Innovation in Foshan City, Guangdong Province. The total area is 2.646 million square meters, and the building area is 1.94 million square meters. NEU currently has 4,315 staff members, among whom 2,860 are full-time teachers. There are five academicians of the Chinese Academy of Sciences and the Chinese Academy of Engineering, 165 teachers of the National Leading Talent Program, 105 teachers of the National Young Talent Program, and 4 innovation groups of the National Natural Science Foundation of China.

NEU has a graduate school and 24 schools (colleges), forming a discipline system focusing on engineering and covering various disciplines such as philosophy, economics, law, education, literature, science, engineering, management, art, and interdisciplinary studies. There are 2 national "Double First-Class" construction disciplines, 26 first-level discipline doctoral programs, 37 first-level discipline master's programs, 6 doctoral professional degree categories, 16 master's professional degree categories, and 23 postdoctoral research stations. There are 80 undergraduate programs, among which 15 are national characteristic programs and 39 are national first-class undergraduate program construction sites. There are currently over 50,000 undergraduate, master's and Ph.D. students. NEU's computer science, materials science and chemistry have entered the top 1‰ of ESI, and engineering has entered the top 1‰. NEU ranked between 201-300 in Academic Ranking of World Universities in 2024 and 2025.

Opening up to the world, NEU has established long-term academic cooperation with 264 universities and institutions in 40 countries and regions. NEU has established 5 National Innovation Centers, 2 international joint laboratory, 1 Sino-foreign cooperative educational institution, 4 Sino-foreign cooperative educational projects, and the world's first Confucius Institute for Science and Technology in Belarus. There are over 1200 international students from about 100 countries and regions coming to NEU to study every year.

NEU website:http://english.wddip.com/

II. Program Introduction

Master Programs info:https://arc.17gz.org/files/110145/2026MasterProgramLists.pdf

Software College, School of Metallurgy, School of Business Administration, and College of Medicine and Biological Information Engineering offer programs taught in English.

You need to choose research field for some master programs. Please note that only name of the major will be shown on your degree/diploma. The research filed will not be shown on the degree/diploma.

Duration of studies: 2-3 years

The majors and language of instruction available for self-funded and Chinese Government scholarships are subject to the real-time display of the application system.

III.Application Qualifications

1. In good physical and mental health; with no criminal record.

2. Non-Chinese citizen.

3. Over 20 years old. For CSC Scholarship, applicants must be below 35 years old.

4. Bachelor’s degree certificate

5. HSK5 180 or above for the majors taught in Chinese. If you are applying for self-sponsored programs without HSK result, you should apply for self-sponsored Chinese Language study first; if you have passed HSK4 (180 points) and applying for CSC scholarship, one-year elementary Chinese language training may be arranged. ForEnglish major andthe majors taught in English, you should be native English speaker or come from countries with official language in English, or provide English test certificate such as TOEFL, IELTS, etc. or proof of English proficiency.

IV.Scholarshipproject

1.    Application period:

Dec. 1, 2025 –Feb. 28, 2026

2. Scholarship includes:

Type

Tuition

Dorm

Monthly Stipend

Insurance

Duration

CSC scholarship

Free1

Free2

3000 Yuan

Free3

2-3 Years4

Notes:

1) Tuition for CSC scholarship student will be paid by the government to the university directly, so the student does not need to pay by himself/herself. You cannot claim the money.

2) If the scholarship covers the accommodation allowance, and the student chooses to live on campus, we will provide free double or triple beds room at appointed International Students Dorm; if the student applies to live off campus with the approval of the university, an extra 700 Yuan monthly allowance will be given to the student.

3) If the scholarship covers Comprehensive insurance, the university will buy the insurance for the student. The student can neither give up the insurance nor claim the money. Detail for the insurance can be found at:     http://www.lhgj.net/article/listDetails-2.html
http://lxbx.net/home

4) The funding period for CSC scholarship is from 2-3 years according to your major, and it is unextendible. If the additional one-year Chinese language applies, the Chinese language year is also covered by the scholarship.

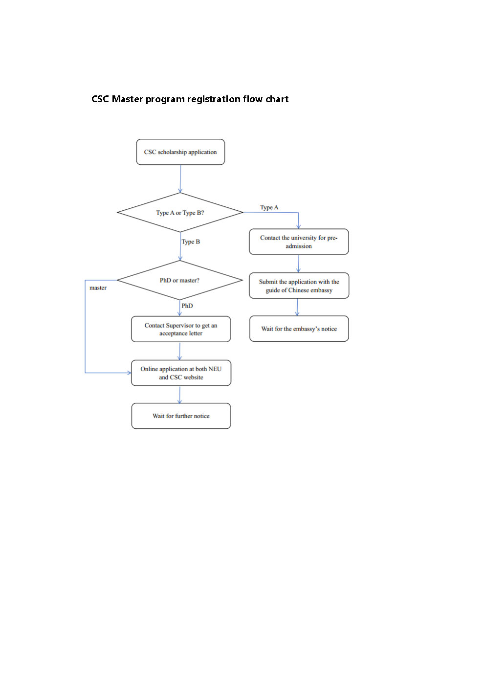
3. Application procedure:

1)  Application at NEU website

The NEU online application portal is

http://studyinneu.wddip.com

http://neu.17gz.org

The above links are the same. Please register with your email address and complete the application by following instructions on the website. One email address can be used to create one account. If you do not have a passport, please get one as soon as possible. You cannot apply without passport.

Note: The "Education and Work Background" section should be filled in starting from high school and continuing until the application date without interruption. If you haven't studied or worked for a period of time, please write a situation description and upload it to other attachments. The applicant's relatives should be filled in as parents or spouse. All the information filled in should be complete and true. No educational or work experience should be concealed.

2)  Application at CSC website if you apply for scholarship

You MUST apply at both NEU and CSC websites if you apply for scholarship. If you apply for self-sponsored, you don’t need to do it at CSC website.

The CSC online application website is

http://www.campuschina.org

http://studyinchina.csc.edu.cn

The above links are the same.

You must choose Program Category Type B.The agency number of our university is 10145. Please note that you may only submit one Type B application at CSC portal this year.

We will review the application from Jan. 2026 to Mar. 2026.Please follow your email, and our communication with Gmail is not stable. It is recommended to use other email service for application.We do not require the hard copy at the application stage.  Please DO NOT send any hardcopy.

4.RequiredDocuments

NEU portal

CSC portal

Mandatory or not

Note

-

ID Photo

Yes

-

Graduation Certificate of Previous Stage

Certificates of Highest Education (Notarized Copy)

Yes

If you have already graduated, please provide undergraduate diploma and the bachelor degree. if you have not graduated, please provide pre-graduation certificate issued by your university.

Transcript of Previous Stage

Transcripts of Highest Education (Notarized Copy)

Yes

Please provide all transcripts of your undergraduate studies

Study Plan

Study Plan

Yes

No less than 1000 words in Chinese or English. Please elaborate on the major or research orientation you plan to study in our university.

Two References

ReferenceⅠ

Yes

Two reference letters (recommendations) from professor or associate professor in Chinese or English. The key content should include your study objectives in China, as well as your comprehensive ability, future development evaluation and so on. They should be generally issued by professors or associate professors at the university or college you graduated from.

ReferenceⅡ

Yes

Passport Home Page

Passport Home Page

Yes

The passport should be valid no earlier than the date of admission.

Blank Visa Page of Passport

-

Yes

A blank page in the middle of a passport without any visa or stamp, not the first or last page.

Physical Examination Record for Foreigner

Physical Examination Record for Foreigner

Yes

Please strictly follow the requirements of the attached Physical Examination Record for Foreigner. Please complete the examination in Chinese or English. The blood test report from the physical examination should also be uploaded. The validity of the medical examination record should comply with the regulations of the application guide.

-

Papers or Articles Published or to be Published

No

If you have published papers, please upload them to this column. This column is not mandatory.

-

Example of Art

No

If you apply for the major of fine art, you need to upload your works in this column. Applications for other majors are not required.

Other Documents

Other Supporting Documents

No

Any other materials you want to upload for the application.

Language Proficiency Certificate

Chinese Language Proficiency Certificate

No

If you apply for the major in Chinese medium, please provide the transcript of HSK-4 or higher. If you apply for the major in English medium, it is not mandatory.

English Language Proficiency Certificate

No

If you apply for the major in English medium and your mother tongue or official language is not English, please provide the transcript of IELTS, TOFEL or other English proficiency certificate. If you apply for the major in Chinese medium, it is not mandatory.

-

Pre-admission Letter

No

Do not upload the pre-admission letter on the CSC website during the application phase. After the scholarship review of the university, if you pass the academic review and we plan to recommend you to CSC, we will provide you with the pre-admission letter at that time.

Non-Criminal Record Report 

Non-Criminal Record Report 

Yes

Please apply for the Non-Criminal Record Report at the local authorities. If you cannot apply for it, please download and fill in the "NO CRIMINAL RECORD COMMITMENT as the guide in FAQ section.


V.Self-sponsored project

1. Application period: Dec. 1, 2025-May 30, 2026

2. Application method:

Application at NEU website.

The NEU online application portal is

http://studyinneu.wddip.com

http://neu.17gz.org

The above links are the same.

Please register with your email address and complete the application by following instructions on the website. One email address can be used to create one account. There is no need to send hard copies.

Note: The "Education and Work Background" section should be filled in starting from high school and continuing until the application date without interruption. If you haven't studied or worked for a period of time, please write a situation description and upload it to other attachments. The applicant's relatives should be filled in as parents or spouse. All the information filled in should be complete and true. No educational or work experience should be concealed.

3. Required documents

1) Undergraduate Graduation certificate and its Chinese translation

2) Transcript of undergraduate study and its Chinese translation

3) Study plan at NEU (No less than 1000 words in Chinese or English. Please elaborate on the major or research orientation you plan to study at NEU.)

4) Two References

5) Home page of passport

6) Blank visa page of passport

7) Physical examination record for foreigner

8) Language proficiency certificate

9) Non-Criminal record report 

10)  If you are in China now, you need to submit all the Chinese visa pages, Chinese entry stamp and Chinese exit stamp pages of your passport (Please note the time continuity of the visa pages.) and Registration Form of Temporary Residence for Visitors from Overseas.

4. Fee

1) Application Fee for self-sponsored applicants: 500 RMB

2) Tuition fee for self-sponsored students: 22,000-26,000RMB/year

Tuition fee list:https://arc.17gz.org/files/110145/2026MasterProgramLists.pdf

3) Accommodation fee: NEU offers one-bed/ two-beds/ three beds rooms. The price varies from 32 to 60 RMB/person/day based on the room types. Students could also rent apartments by themselves off campus.

4) Insurance fee: Self-sponsored students must purchase insurance according to the requirements. You can choose the insurance plan. Insurance fee is at least 800 RMB/person/year.

5) Payment method: bank transfer, bank card, etc.

6) Payment date: Students will receive payment notice after admission. Please pay the fee according to the specified time.

7) Refund policy: https://a.17gz.org/files/110145/refundpolicy2026.pdf

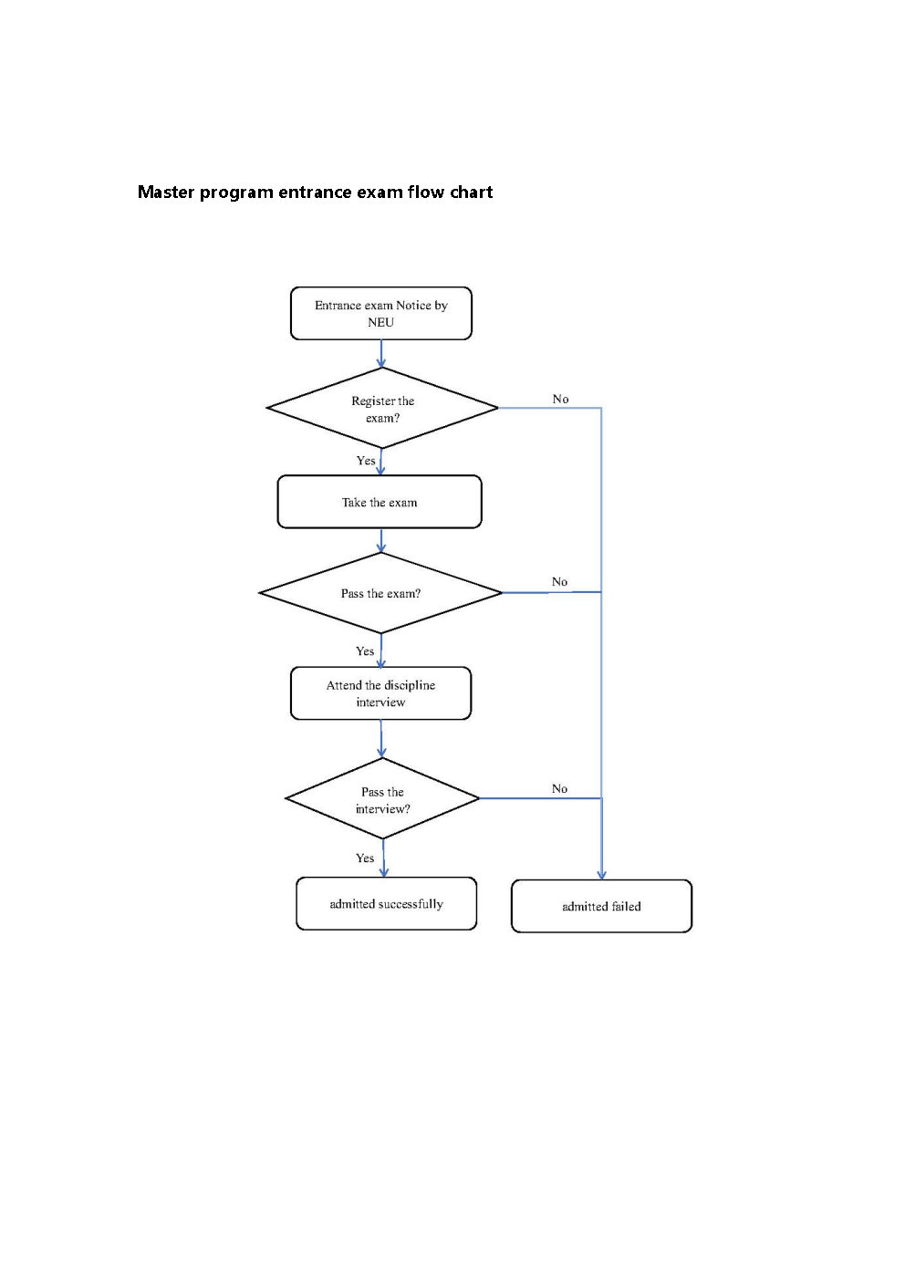
VI. Entrance examination and admission review

NEU will organize the admission review including interview, documents review, etc. Please keep your contact information accessible.

NEU will conduct a preliminary review of students' original passports, visas, academic certificates, transcripts, educational and work experience, etc. at the time of registration. Only after the review is passed can the enrollment procedures be processed. After enrollment, a review will be conducted in accordance with the national enrollment regulations. If the initial review or review of the admission qualification is not passed, the admission qualification will be cancelled. Those whose admission have been cancelled must purchase tickets at their own expense to leave China within the validity period of their visas.

VII.Commonly used forms for download

1. Physical Examination Record for Foreigner

https://a.17gz.org/files/110145/FPEF.pdf

2. NO CRIMINAL RECORD COMMITMENT (Please apply for the “Non-Criminal Record Report” at the local authorities. If you cannot apply for it, please download and fill in the "NO CRIMINAL RECORD COMMITMENT".)

https://a.17gz.org/files/110145/NCRC.docx

VIII.Contact Information

School of International Education, 太阳成集团tyc33455cc中国官网

Address: No. 3-11 Wenhua Road, Heping District, Shenyang, China

Email:lxsh@mail.wddip.com

IX. Q&A

Q1: Do I need to pay application fee to NEU if I apply for scholarship?

A1: No.

Q2: For master and PhD scholarship application, is there any other method besides Type-B application to NEU directly?

A2: You may also submit Type-A application at the Chinese embassy in your country.

Q3: Do I need a pre-admission if I applies scholarship to NEU with Type-B?

A3: No. Please leave it blank at the pre-admission letter section of CSC portal. After the scholarship review of the university, if you pass the academic review and we plan to recommend you to CSC, we will provide you with the pre-admission letter at that time.

Q4: How many students can win the scholarship?

A4: It differs every year; usually 50-100 students can be awarded scholarship every year.

Q5: I’ve heard that you have High Level Postgraduate Program, Belt and Road Scholarship, how to apply?

A5: Both of the programs above are parts of CSC scholarship, you may just apply for CSC scholarship.

Q6: If I don’t have passport, Can I apply?

A6: No. please apply for your passport, you cannot apply without a passport.

Q7: May I fill in the application by hand rather than the online application?

A7: No. You must finish the online application, then submit, and generate the application.

Q8: I heard that for some majors, we cannot apply for CSC scholarship. Which ajors?

A8: In 2026, for all majors of our school, you can apply for CSC scholarship. 

Q9: What’s the online application portal?

A9:  If you apply for self-sponsored, you must apply at NEU application system, if you apply for scholarship, you must apply both at NEU and CSC application system online.

NEU website:http://studyinneu.wddip.comorhttp://neu.17gz.org

CSC website:http://www.campuschina.orgorhttps://studyinchina.csc.edu.cn

Q10: Besides online application, do I need to submit the hard copy?

A10: No. After the online application for this year's scholarship, if your application has been approved, you must provide the original graduation certificate and transcript for verification. Only after passing the verification, you may register. If you fail to pass the verification, you must buy the ticket to leave China paid by yourself before your visa expires.

Q11: I want to apply for the additional one-year Chinese language for my scholarship application, where should I apply?

A11: You don’t need to fill in any information for the additional one-year Chinese language training; we will evaluate your Chinese language level and make the decision.

Q12: I want to apply for master of 太阳成集团tyc33455cc中国官网. Do I need an“Acceptance Form of International Student by NEU Supervisor (Acceptance Letter from Supervisor) 2026”signed by any NEU supervisor?

A12: No. This form is only for PhD programs and not for master.

Q13: I’ve heard that if I am in China, I am not qualified to apply for scholarship, is that true?

A13: There is not such kind of limitation this year.

Q14: When can I have the result?

A14: Please check the status of the application system. We will update the status in the system and send email to you.

Q15: How can I contact you?

A15: Email address is lxsh@mail.wddip.com

Q16: Can I apply for master with the funding of Liaoning Province Government Scholarship?

A16: No.

Q17: I heard that some of the CSC scholarship is partial scholarship, how about the situation in 2026?

A17: Yes, some of the students had partial scholarship before. If we have the plan to recommend you as a partial scholarship candidate after review, we will contact you in advance.

Q18: If I have not graduated yet, what should I do?

A18: please get an“expected graduation certificate”from your current education institute, and upload it at the“Graduation Certificate of Previous Stage”section.

Q19: If I am unable to get non-criminal record, what should I do?

A19: please download NO CRIMINAL RECORD COMMITMENT, and fill it in then upload.

Download link:https://a.17gz.org/files/110145/NCRC.docx

Q20: How should I prepare the references?

A20: You need two references issued by professor or associate professor in either Chinese or English. The content in the references should include the study objectives and requirements in China, as well as your comprehensive ability and future development evaluation. The references should be issued by the professor or associate professor in the university you graduated.

Q21: What kind of Physical Examination Record I should prepare?

A21:  You should provide Physical Examination Record for Foreigner (can be downloaded at https://a.17gz.org/files/110145/FPEF.pdf ) Please strictly follow the requirements of the attached Physical Examination Record for Foreigner. Please complete the examination in Chinese or English. The record after Dec. 1 2025 is valid, and the blood test report from the physical examination should also be uploaded.

Q22: I heard that I can apply for 3 universities in Type-B application of CSC scholarship, is that true?

A22: In 2025, you can only submit one Type B application at CSC portal this year. Besides the Type-B application, you may also submit Type-A application at the Chinese embassy in your country.

Q23: I am a self-sponsored student and have personal life insurance. Do I need to buy the insurance?

A23: Yes, you must. Personal insurance cannot be used as documents for enrollment registration and residence permit application in China. After you are admitted, the school will inform you of the details of how to purchase insurance.