太阳成集团tyc33455cc中国官网 2026 Application Guide for International Students (Bachelor's Degree)

25-12-1 上午12:00 作者:SIE 【


I. University Introduction

太阳成集团tyc33455cc中国官网 (NEU) was founded in 1923 and is a key university directly under the Ministry of Education. It is among the first batch of universities in the "Project 211" and "Project 985" initiatives. It was selected as one of the first batch of the world first class universities initiative in China in 2017, and was included in the second round of universities for the "Double First-Class" initiative in 2022.

NEU is located in Shenyang, Liaoning Province, a central city in Northeast China with three campuses (Nanhu Campus, Hunnan Campus and Shenhe Campus). NEU has NEUQ branch in Qinhuangdao City, Hebei Province and Foshan Graduate School of Innovation in Foshan City, Guangdong Province. The total area is 2.646 million square meters, and the building area is 1.94 million square meters. NEU currently has 4,315 staff members, among whom 2,860 are full-time teachers. There are five academicians of the Chinese Academy of Sciences and the Chinese Academy of Engineering, 165 teachers of the National Leading Talent Program, 105 teachers of the National Young Talent Program, and 4 innovation groups of the National Natural Science Foundation of China.

NEU has a graduate school and 24 schools (colleges), forming a discipline system focusing on engineering and covering various disciplines such as philosophy, economics, law, education, literature, science, engineering, management, art, and interdisciplinary studies. There are 2 national "Double First-Class" construction disciplines, 26 first-level discipline doctoral programs, 37 first-level discipline master's programs, 6 doctoral professional degree categories, 16 master's professional degree categories, and 23 postdoctoral research stations. There are 80 undergraduate programs, among which 15 are national characteristic programs and 39 are national first-class undergraduate program construction sites. There are currently over 50,000 undergraduate, master's and Ph.D. students. NEU's computer science, materials science and chemistry have entered the top 1‰ of ESI, and engineering has entered the top 1‰. NEU ranked between 201-300 in Academic Ranking of World Universities in 2024 and 2025.

Opening up to the world, NEU has established long-term academic cooperation with 264 universities and institutions in 40 countries and regions. NEU has established 5 National Innovation Centers, 2 international joint laboratory, 1 Sino-foreign cooperative educational institution, 4 Sino-foreign cooperative educational projects, and the world's first Confucius Institute for Science and Technology in Belarus. There are over 1200 international students from about 100 countries and regions coming to NEU to study every year.

NEU website:http://english.wddip.com/

Undergraduate program list:

https://arc.17gz.org/files/110145/2026UndergraduateProgramLists251114.pdf

II.Application qualifications

1. In good physical and mental health; with no criminal record.

2. Non-Chinese citizen.

If both parents or one of them is a Chinese citizen and has settled in a foreign country, and the applicant has a foreign nationality at birth to apply for undergraduate program study in China, the applicant must have a record of having lived in a foreign country for more than 2 years within the recent 4 years (up to April 30, 2026).The actual living abroad for 9 months in a year can be counted as one year, subject to the entry and exit stamp of passport.

If Chinese citizens who have emigrated to other countries apply to study in China as foreign students, they must hold a valid foreign passport or foreign nationality certificate for more than 4 years (inclusive) and must have lived in a foreign country for more than 2 years within the recent 4 years (up to April 30, 2026). The actual living abroad for 9 months in a year can be counted as one year, subject to the entry and exit stamp of passport.

In compliance with theNationality Law of the People's Republic of Chinaand theNotice of the Ministry of Education on Regulating the Work Related to the Acceptance of International Studentsby Chinese MOE:

http://www.moe.gov.cn/srcsite/A20/moe_850/202006/t20200609_464159.html

If an applicant is recognized by the Chinese authorities as having Chinese nationality after application, admission or enrollment, his/her application qualification, admission qualification, enrollment qualification will be cancelled and he/she will be subject to withdrawal from NEU.

3. Graduate certificate of high school level or above.

4. Over 16 years old.

5. HSK5 180 or above is required for programs taught in Chinese. Without the Chinese proficiency certificate, you should apply for Chinese Language study first.ForEnglish major andthe majors taught in English, you should be a native English speaker or come from countries with official language in English, or provide English test certificate such as TOEFL, IELTS, etc. or proof of English proficiency.

6. Applicants must take the China Scholastic Competency Assessment(CSCA)for undergraduate admission, and the CSCA results are necessary materials for the review and admission.

III.Scholarship project application

CSC Scholarship student enjoys exemption of tuition, dorm fee and insurance expenses, and 2500 Yuan monthly stipend. You must enquire the Chinese embassy or consulate in your country to apply for Bachelor Scholarship Programs (TYPE-A) at太阳成集团tyc33455cc中国官网. If you need a pre-admission letter, please send an email to lxsh@mail.wddip.com for consultation. Please enquire the Chinese embassy or consulate in your country for the application date.

IV. Self-sponsoredprojectapplication

1.    Application period: Dec 30, 2025—June 30, 2026

2.    Application method:

1)    Take the China Scholastic Competency Assessment(CSCA)

This assessment is organized by the China Scholarship Council on behalf of the Ministry of Education of China. Students must take the assessment in advance and get the score report. Students may check the time and content of the assessment on the official website (www.csca.cn).

2)    Apply on NEU website.

The NEU online application portal: 

http://studyinneu.wddip.com or http://neu.17gz.org. Please register with your email address and complete the application by following instructions on the website. One email address can be used to create one account. There is no need to post the hard copy.

Note: The "Education and Work Background" section should be filled in starting from high school and continuing until the application date without interruption. If you haven't studied or worked for a period of time, please write a situation description and upload it to other attachments. The applicant's relatives should be filled in as parents or spouse. All the information filled in should be complete and true. No educational or work experience should be concealed.

3. Required documents

1)Graduation certificate of high school and its Chinese translation

2) Transcript of high school and its Chinese translation

3)The CSCA result. Students need to take the corresponding subject assessment according to the applied major. For detailed subjects to be taken, please refer to the list of majors.

4) Study plan at NEU (No less than 800 words in Chinese or English. Please elaborate on the major or research orientation you plan to study at NEU.)

5) Home page of passport

6)Blank visa page of passport

7) Physical examination record for foreigner

8) Language proficiency certificate

9) Non-Criminal record report 

10) Guardian`s letter of guarantee (just for applicants under 18 years old)

11) If you are in China now, you need to submit all the Chinese visa pages, Chinese entry stamp and Chinese exit stamp pages of your passport (Please note the time continuity of the visa pages.) and Registration Form of Temporary Residence for Visitors from Overseas.

4. Fee

1) Application Fee for self-sponsored applicant: 500 RMB

2)Tuition fee: 18,000 RMB/year -21,000 RMB/year

Tuition fee list: 

https://arc.17gz.org/files/110145/2026UndergraduateProgramLists251114.pdf

3) Accommodation fee: NEU offers one-bed/ two-beds/ three beds rooms. The price varies from 32 to 60 RMB/person/day based on the room types. Students could also rent apartments by themselves off campus.

4) Insurance fee: Self-sponsored students need to purchase insurance according to the requirements of the school. You can choose the insurance plan. Insurance fee is at least 800 RMB/person/year.

5) Payment method: bank transfer, bank card, etc.

6) Payment date: Students will receive payment notice after admission. Please pay the fee according to the specified time.

7) Refund policy: https://a.17gz.org/files/110145/refundpolicy2026.pdf

V.Entrance examination and admission review

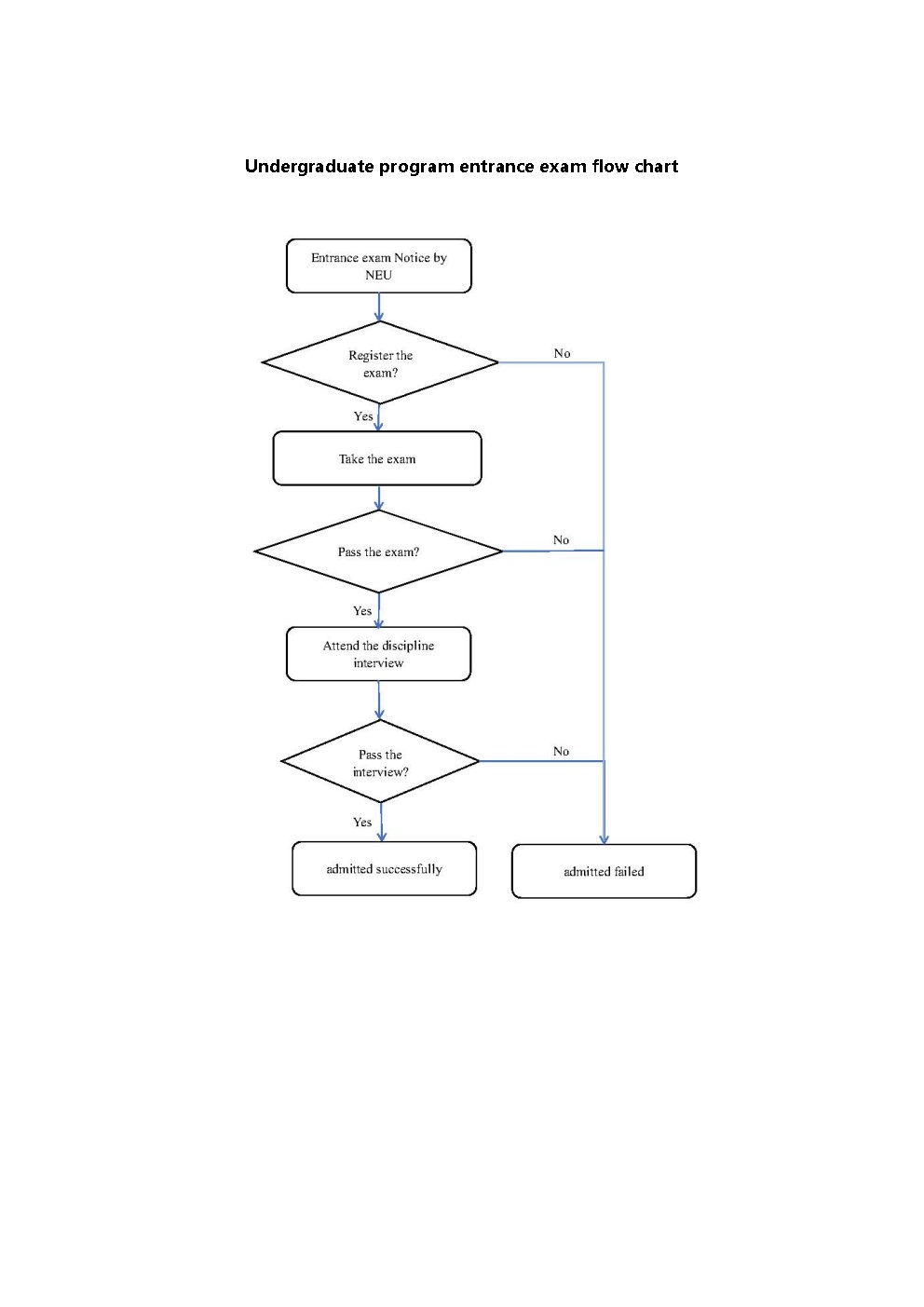
NEU will organize the admission review including interview, documents review, etc. Please keep your contact information accessible. The CSCA results will be used as important review documents for the admission review.

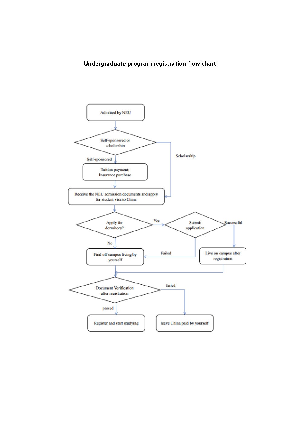
NEU will conduct a preliminary review of students' original passports, visas, academic certificates, transcripts, educational and work experience, etc. at the time of registration. Only after the review is passed can the enrollment procedures be processed. After enrollment, a review will be conducted in accordance with the national enrollment regulations. If the initial review or review of the admission qualification is not passed, the admission qualification will be cancelled. Those whose admission have been cancelled must purchase tickets at their own expense to leave China within the validity period of their visas.

NEU will conduct a preliminary review of students' original passports, visas, academic certificates, transcripts, educational and work experience, etc. at the time of registration. Only after the review is passed can the enrollment procedures be processed. After enrollment, a review will be conducted in accordance with the national enrollment regulations. If the initial review or review of the admission qualification is not passed, the admission qualification will be cancelled. Those whose admission have been cancelled must purchase tickets at their own expense to leave China within the validity period of their visas.

VI.Commonly used forms for download

1. Physical Examination Record for Foreigner

https://a.17gz.org/files/110145/FPEF.pdf

2. NO CRIMINAL RECORD COMMITMENT

(Please apply for the “Non-Criminal Record Report” at the local authorities. If you cannot apply for it, please download and fill in the "NO CRIMINAL RECORD COMMITMENT".)

https://a.17gz.org/files/110145/NCRC.docx

3. Guardian`s letter of guarantee (Applicants under 18 must submit).

https://a.17gz.org/files/110145/guardian-guarantee.docx

VII. Contact Information

School of International Education, 太阳成集团tyc33455cc中国官网

Address: No. 3-11 Wenhua Road, Heping District, Shenyang, China 110819

Email:lxsh@mail.wddip.com

VIII. Q&A

Q1: Can I apply for bachelor CSC scholarship to 太阳成集团tyc33455cc中国官网 directly?

A1: No. You must enquire the Chinese Embassy or Consulate in your country to apply for undergraduate scholarship programs (TYPE-A) at 太阳成集团tyc33455cc中国官网. There is not any TYPE-B program for bachelor in 太阳成集团tyc33455cc中国官网. If you need a pre-admission letter, please send an email to lxsh@mail.wddip.com for consultation. Students who intend to apply for scholarship should submit application according to the requirements of the Chinese Embassy or Consulate in your country and choose 太阳成集团tyc33455cc中国官网 as your target university.


Q2: What does the CSC scholarship include?

A2: CSC scholarship covers part or all of tuition, accommodation, insurance and living expenses.


Q3: What is the online application portal?

A3: If you apply for self-sponsored, you must apply at NEU online application system, if you apply for scholarship, you must apply In accordance with the requirements of the Chinese embassy or consulate in your country.

NEU website: http://studyinneu.wddip.com or http://neu.17gz.org


Q4: May I fill in the application by hand rather than the online application?

A4: No, you must complete the online application and submit.


Q5:  Besides online application, do I need to send the hard copy?

A5: You do not need to submit the hard copy at the application stage. After your application, if you got admitted, you must provide the original graduation certificate and transcript for verification during registration. Only after the verification, can you go through the admission procedures. Those who fail the verification shall not be admitted and must purchase the ticket to leave China within the validity period of the visa at your own expense.


Q6: If I don’t have a passport, how should I fill in the passport info?

A6: You cannot apply without a passport. Please apply for passport in advance.


Q7: Do I need to have my high school graduation certificate, the transcript and its Chinese translation notarized?

A7: Notarized graduation certificate, the transcript and its Chinese translation are recommended.


Q8: When can I get the result?

A8: Please keep an eye on status changes in the application system. We will update the application status in the application system and also send you an email.


Q9: I am aself-sponsoredstudent and have personal life insurance. Do I need to buy the insurance?

A 9: Yes. According to the Interim Regulations on Colleges and universities requiring foreign students to purchase insurance, personal insurance cannot be used as documents for enrollment registration and residence permit application in China. After you are admitted, the school will inform you of the details of how to purchase insurance.


Q10: I am a self-sponsored student, must I attend CSCA?

A10: Yes, you must.


Q11: What kind of Physical Examination Record I should prepare?

A11:  You should provide Physical Examination Record for Foreigner (can be downloaded at https://a.17gz.org/files/110145/FPEF.pdf ) Please strictly follow the requirements of the attached Physical Examination Record for Foreigner. Please complete the examination in Chinese or English. The record after Dec. 1 2025 is valid, and the blood test report from the physical examination should also be uploaded.