太阳成集团tyc33455cc中国官网 2026 Application Guide for International Students (Non-degree Chinese Language Program)

25-12-1 上午12:00 作者:SIE 【



I. University Introduction

太阳成集团tyc33455cc中国官网 (NEU) was founded in 1923 and is a key university directly under the Ministry of Education. It is among the first batch of universities in the "Project 211" and "Project 985" initiatives. It was selected as one of the first batch of the world first class universities initiative in China in 2017, and was included in the second round of universities for the "Double First-Class" initiative in 2022.

NEU is located in Shenyang, Liaoning Province, a central city in Northeast China with three campuses (Nanhu Campus, Hunnan Campus and Shenhe Campus). NEU has NEUQ branch in Qinhuangdao City, Hebei Province and Foshan Graduate School of Innovation in Foshan City, Guangdong Province. The total area is 2.646 million square meters, and the building area is 1.94 million square meters. NEU currently has 4,315 staff members, among whom 2,860 are full-time teachers. There are five academicians of the Chinese Academy of Sciences and the Chinese Academy of Engineering, 165 teachers of the National Leading Talent Program, 105 teachers of the National Young Talent Program, and 4 innovation groups of the National Natural Science Foundation of China.

NEU has a graduate school and 24 schools (colleges), forming a discipline system focusing on engineering and covering various disciplines such as philosophy, economics, law, education, literature, science, engineering, management, art, and interdisciplinary studies. There are 2 national "Double First-Class" construction disciplines, 26 first-level discipline doctoral programs, 37 first-level discipline master's programs, 6 doctoral professional degree categories, 16 master's professional degree categories, and 23 postdoctoral research stations. There are 80 undergraduate programs, among which 15 are national characteristic programs and 39 are national first-class undergraduate program construction sites. There are currently over 50,000 undergraduate, master's and Ph.D. students. NEU's computer science, materials science and chemistry have entered the top 1‰ of ESI, and engineering has entered the top 1‰. NEU ranked between 201-300 in Academic Ranking of World Universities in 2024 and 2025.

Opening up to the world, NEU has established long-term academic cooperation with 264 universities and institutions in 40 countries and regions. NEU has established 5 National Innovation Centers, 2 international joint laboratory, 1 Sino-foreign cooperative educational institution, 4 Sino-foreign cooperative educational projects, and the world's first Confucius Institute for Science and Technology in Belarus. There are over 1200 international students from about 100 countries and regions coming to NEU to study every year.

NEU website:http://english.wddip.com/

II. Long-term Chinese Language program

The enrollments of long-term programs are twice every year, separately in March and September. Instruction is divided into elementary, intermediate, and advanced levels. Students will be divided into different small-size classes in accordance with both the application and the results of interview. There are classes from Monday to Friday, and about 20 class hours a week. In addition, HSK Guidance is offered. Students can attend the class optionally and freely.


Type of course

Class

Name of Course

Compulsory course

Elementary class

Comprehensive, Listening, Speaking, Reading

Intermediate class

Comprehensive, Listening, Speaking, Reading

Advanced class

Comprehensive, Speaking, Reading, Writing

Optional Courses

All classes (including Elementary,  Intermediate and Advanced Classes)

Lectures on Chinese traditional culture (Peking Opera,

Tea Ceremony, Handicrafts, etc.), Chinese music appreciation,

Film and television Chinese, Chinese folk customs, Tai Chi, Calligraphy, Overview of   China, HSK Test Guidance, etc.

(arranged according to the   actual circumstance of course selection)


III. Application qualifications

1. Non-Chinese citizens, in good health.

2. Over 16 years old.

3. Graduate certificate of high school level or above.


IV. Application period

For the spring semester of 2026: Online application ends on Dec. 30, 2025.

For the fall semester of 2026: Online application ends on June 30, 2026

For the fall semester of 2027: Online application ends on Dec. 30, 2026.

V. Application Process

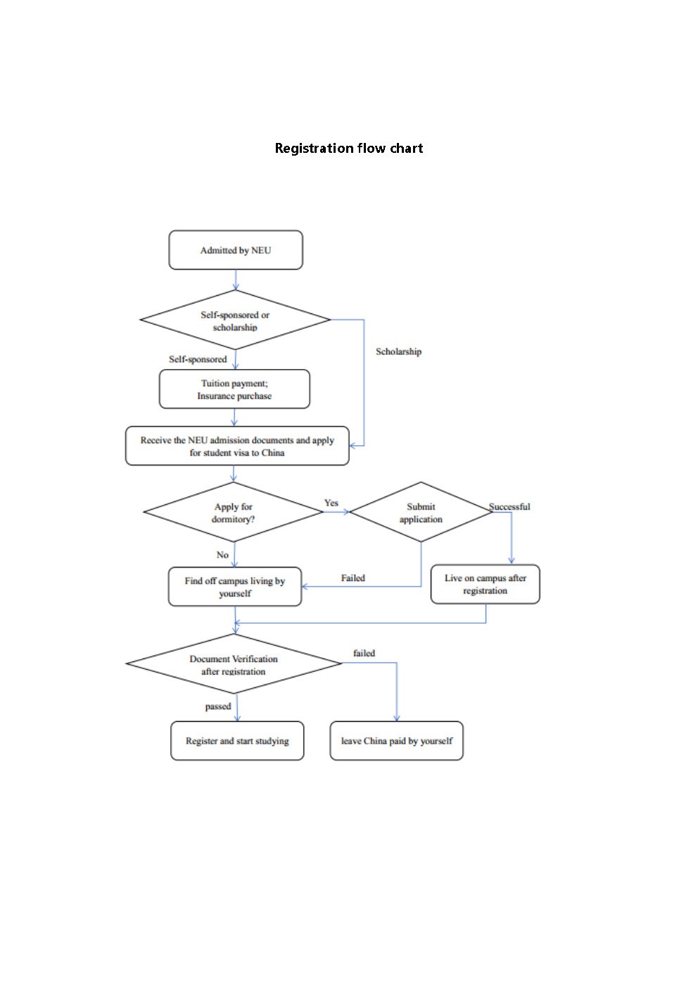
1. Apply on NEU website. The NEU online application portal: http://studyinneu.wddip.com or http://neu.17gz.org. Please register with your email address and complete the application by following instructions on the website. One email address can be used to create one account.

Note: The "Education and Work Background" section should be filled in starting from high school and continuing until the application date without interruption. If you haven't studied or worked for a period of time, please write a situation description and upload it to other attachments. The applicant's relatives should be filled in as parents or spouse. All the information filled in should be complete and true. No educational or work experience should be concealed.

NEU will conduct a preliminary review of students' original passports, visas, academic certificates, transcripts, educational and work experience, etc. at the time of registration. Only after the review is passed can the enrollment procedures be processed. After enrollment, a review will be conducted in accordance with the national enrollment regulations. If the initial review or review of the admission qualification is not passed, the admission qualification will be cancelled. Those whose admission have been cancelled must purchase tickets at their own expense to leave China within the validity period of their visas.

2. Application materials

1) Highest diploma certificate and translated copy in Chinese

2) Highest academic transcript and translated copies in Chinese

3) Study plan (No less than 800 words in Chinese or English. The study plan should state the purpose of study at NEU and elaborate the major to be studied after completing the Chinese language study at NEU.)

4) Photocopy of your passport home page

5) Photocopy of a blank page in your passport (page without visa or seal)

6) Physical examination record for foreigner

7) Non-Criminal record report

8) Guardian`s letter of guarantee (just for applicants under 18 years old)

9)If you are in China now, you need to submit all the Chinese visa pages, Chinese entry stamp and Chinese exit stamp pages of your passport (Please note the time continuity of the visa pages.) and Registration Form of Temporary Residence for Visitors from Overseas.

VI. Fee

1)Application Fee: 500 RMB

2) Tuition fee: first semester 8000 RMB/semester; from second semester 7000 RMB/ semester

3)Accommodation fee: NEU offers one-bed/ two-beds/ three beds rooms. The price varies from 32 to 60 RMB/person/day based on the room types. Students could also rent apartments by themselves off campus.

4) Insurance fee:Self-sponsored students need to purchase insurance according to the requirements of the school. You can choose the insurance plan. Insurance fee is at least 800 RMB/person/year.

5) Payment method: bank card, bank transfer, etc.

6) Payment date: Students will receive payment notice after admission. Please pay the fee according to the specified time.

7) Refund policy: https://a.17gz.org/files/110145/refundpolicy2026.pdf

VII.Commonly used forms for download

1. Physical Examination Record for Foreigner

https://a.17gz.org/files/110145/FPEF.pdf

2. NO CRIMINAL RECORD COMMITMENT

(Please apply for the “Non-Criminal Record Report” at the local authorities. If you cannot apply for it, please download and fill in the "NO CRIMINAL RECORD COMMITMENT".)

https://a.17gz.org/files/110145/NCRC.docx

3. Guardian‘s letter of guarantee (Applicants under 18 must submit).

https://a.17gz.org/files/110145/guardian-guarantee.docx

VIII. Short-term Chinese Language program

Short-term classes (2-6 weeks): Generally held in winter and summer vacations, the specific start time and teaching content can be arranged according to the applicant’s requirements. The minimum number of participants for one group is 10. Tuition fee will be charged based on the agreement.

IX. Contact Information

School of International Education, 太阳成集团tyc33455cc中国官网

Address: No. 3-11 Wenhua Road, Heping District, Shenyang, China 110819

E-mail: lxsh@mail.wddip.com

X.Q&A

Q1: May I apply to study Chinese at NEU with zero Chinese ability?

A1: Yes.


Q2: May I apply to study Chinese only for half a year (one semester)?

A2: Yes.


Q3: May I fill in the application by hand rather than the online application?

A3: No, you must apply online.


Q4: Besides online application, do I need to submit the hard copy?

A4: No.


Q5: If I don’t have a passport, how should I fill in the passport info?

A5: You can't apply without a passport. Please apply for your passport as soon as possible.


Q6: Do I need to have my diploma and Chinese translated copy notarized?

A6: It is recommended to submit a notarized Chinese translation.


Q7: Do I have to provide Chinese proficiency certificate?

A7: No, it is not necessary. But you can upload it if you have one.


Q8: How can I get the result?

A8: Please check the admission results in the online application system.


Q9: How do I know the result of my application?

A9: Please check the admission result in the online application system. If the application is registered on time, the review will take some time, please wait patiently.